Create
Query
app.db
- Query
api_keys
app_settings
automation_agent_handoffs
automation_runs
automation_whatsapp_r...
automations
bookings
bulk_campaigns
bulk_recipients
chatbot_collections
chatbot_eval_run_rows
chatbot_eval_runs
chatbot_instance_conn...
chatbot_tools
chatbot_usage
chatbot_user_assignments
chatbots
confirmed_orders
conversations
evolution_instances
follow_up_classifications
follow_ups_sent
form_fields
form_submissions
form_submissions_dynamic
forms
google_calendar_conne...
google_oauth_pending
human_notification_stats
instagram_connections
instagram_oauth_states
knowledge_base_documents
leads
media_files
message_handled_stats
messages
notifications
phone_receptionists
presence_status
product_variants
products
sqlite_sequence
training_review_items
users
variant_media
voice_agent_configs
voice_agent_instance_...
voice_agent_widget_co...
voice_call_history
whatsapp_meta_connections
whatsapp_meta_oauth_states
whatsapp_provider_pre...
widget_connections
Toggle helper tables
Use Shift + Up/Down to navigate recently-executed queries
Execute
Export JSON
Export CSV
SQL Help
delete
expression
index : create
index : drop
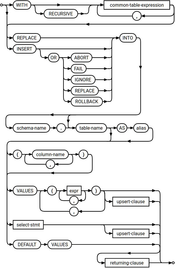
insert
select : advanced
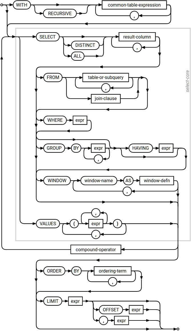
select
table : alter
table : create
table : drop
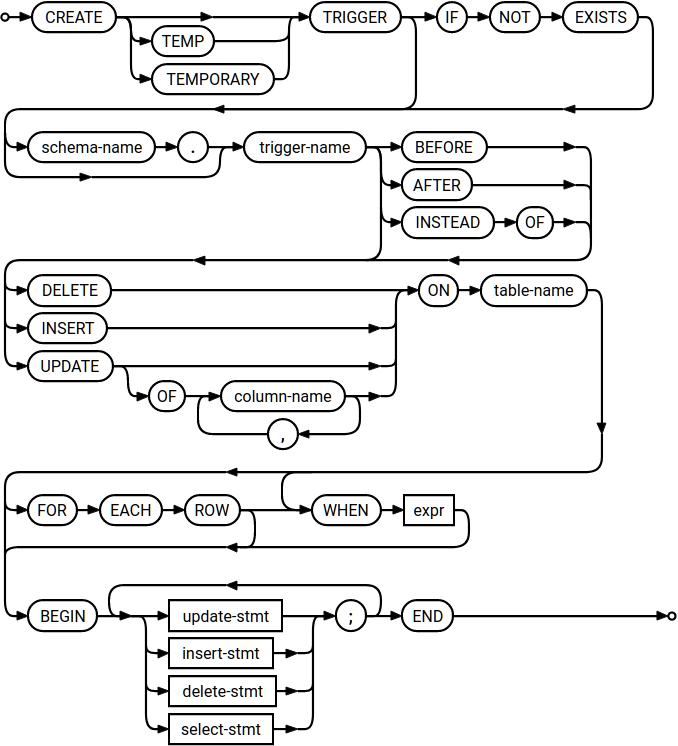
trigger : create
trigger : drop
update
upsert
view : create
view : drop
Bookmarks
+
×
Create Bookmark
×